Views: 0 Author: Site Editor Publish Time: 2025-09-24 Origin: Site
Essential Files for Pick and Place Machine in SMT Assembly
Purpose: Tells the machine where and how to place components.
Key Data Included:
Reference Designator (e.g., R1, C5, U3)
X & Y Coordinates (placement position on PCB)
Rotation Angle (0°, 90°, 180°, 270°)
Component Footprint/Package (e.g., 0805, QFN-16, SOIC-8)
Layer (Top/Bottom) for double-sided PCBs
Format: Usually .csv, .txt, or .xlsx (varies by machine brand).

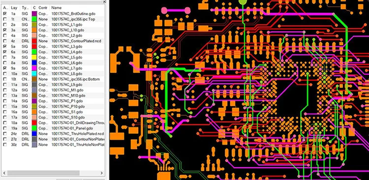
Purpose: Defines the PCB’s copper layers, solder mask, and silkscreen.
Key Files Needed:
Top/Bottom Copper Layers (for pad locations)
Solder Mask Layers (to avoid placing parts on masked areas)
Silkscreen Layers (for reference markings)
Format: Standard .gbr (Gerber) or .ODB++ (more advanced).

Purpose: Lists all components needed for assembly.
Key Data Included:
Part Numbers (manufacturer or distributor codes)
Descriptions (e.g., “10kΩ Resistor, 0805”)
Quantities per PCB
Format: Typically .xlsx or .csv.

Purpose: A refined version of the pick and place file, often generated by PCB design software (e.g., Altium, KiCad, Eagle).
Key Data Included:
Exact center point of each component (for better accuracy).
Polarity markings (for diodes, ICs, etc.).
Format: .csv or .txt.
Purpose: Tells the machine which nozzles and feeders to use for different components.
Key Data Included:
Nozzle type (for small passives, large ICs, etc.)
Feeder slot assignments (where reels/trays are loaded)
Format: Machine-specific (e.g., Yamaha, Juki, ASM).
Purpose: If PCBs are assembled in panels, this file defines fiducials, breakaway tabs, and board spacing.
Key Data Included:
Fiducial marks (for machine vision alignment)
Panel dimensions & array layout
Format: Usually part of the Gerber files or a separate .dxf.
| File Type | Purpose | Format |
| Pick and Place File | Component placement coordinates | .csv, .txt, .xlsx |
| Gerber Files | PCB design (pads, traces, mask) | .gbr, .ODB++ |
| BOM (Bill of Materials) | List of components | .xlsx, .csv |
| Centroid File | Enhanced placement accuracy | .csv, .txt |
| Nozzle/Feeder Config | Machine setup | Machine-specific |
| Panelization File | Multi-board assembly | .gbr, .dxf |
Missing/incorrect files → Misplaced parts, assembly errors, delays.
Accurate files → Faster setup, higher yield, fewer defects.
Would you like a sample pick and place file or BOM template? Let me know!
Discover top SMT Accessories Manufacturers And Suppliers in Netherlands like Keers Technologies and Philips EMT. Highlywin delivers one-stop SMT solutions with feeders, nozzles, and spares. Explore innovations, trends, and partnerships for your PCB assembly needs.
Discover top SMT Accessories Manufacturers And Suppliers in Germany like Fritsch SMT, AdoptSMT. Explore feeders, nozzles, spares for reliable electronics production. Highlywin offers one-stop SMT solutions, partnering with German leaders for global clients. Includes FAQs and trends.
Discover top SMT Accessories Manufacturers And Suppliers in UAE, Saudi Arabia, Bahrain. Explore feeders, nozzles, filters from leaders like ASMPT, BES, GAM. Highlywin offers one-stop SMT solutions for global clients. Includes FAQs, trends, and sourcing tips for electronics pros.
Explore the best SMT Accessories Manufacturers And Suppliers in Southeast Asia. Discover how Highlywin and other leaders deliver high-quality SMT equipment, spare parts, and turnkey production solutions for global electronics manufacturers.
Discover top SMT Accessories Manufacturers And Suppliers in Africa, from South Africa's Zetech and Priben to Egypt's innovators and global partner Highlywin. Explore key players, essential accessories like nozzles/feeders/spares, services, trends, and sourcing tips for efficient PCB assembly. Ideal for electronics manufacturers seeking reliable one-stop SMT solutions.
Explore top SMT Accessories Manufacturers And Suppliers in Europe offering feeders, nozzles, spares, and one-stop solutions. Learn selection tips, services, and why Europe's ecosystem drives efficient SMT production for global manufacturers.
Discover how Israel’s fast‑growing electronics sector relies on high‑quality SMT feeders manufacturers and suppliers. Learn about feeder types, selection criteria, future trends, and how one‑stop SMT solution providers like Highlywin support advanced SMT production lines in Israel.
Discover top SMT feeders manufacturers and suppliers in Israel, including Dectal, ASI Technologies, and BMK. Learn about their advanced SMT solutions, high-speed feeders, and global impact on electronics manufacturing. Highlywin offers one-stop SMT services for worldwide clients.
Discover top SMT feeders manufacturers and suppliers in Iraq providing high-quality tape, stick, and matrix feeders for electronics manufacturing. Learn about benefits, selection criteria, maintenance, and future trends in SMT feeder technology to optimize your production line.
## Introduction to SMT Feeders Surface Mount Technology (SMT) feeders are essential components in modern electronics manufacturing, ensuring precise and efficient placement of components on printed circuit boards (PCBs). These feeders are integrated into pick-and-place machines, handling everything
In the rapidly growing electronics manufacturing landscape of the United Arab Emirates, SMT feeders have become the backbone of efficient PCB assembly. As the UAE emerges as a regional hub for high-tech electronics production, demand for reliable SMT feeders manufacturers and suppliers has surged. T
Discover the top SMT feeders manufacturers and suppliers serving Saudi Arabia, including Highlywin, TYtech, Eastson, BeckySMT, Neoden, iTECH, SMTfeeder, I.C.T, SMYYFT, and All‑SMT. Learn how to choose the right partner for electric, pneumatic, tape, tray, and bowl feeders, and why Highlywin stands o
Discover the leading SMT feeders manufacturers and suppliers in the Philippines, including Highlywin, Trans‑Tec International Marketing Phils Inc., and Shen iL Enterprises. Learn about feeder types, smart technologies, and how to choose the right partners to boost your SMT line efficiency and uptime.
Discover top SMT feeders manufacturers and suppliers in Indonesia supporting the country's growing electronics industry. Learn about leading providers like Highlywin, I.C.T SMT Machine, and TYtech SMT, their product offerings, and how they enhance production efficiency for Indonesian manufacturers.
Discover the top SMT feeders manufacturers and suppliers in Malaysia, providing high-quality, reliable solutions for your electronics manufacturing needs. Explore leading companies, key features to consider, and how Malaysian suppliers can enhance your SMT line's efficiency and productivity.
Discover the leading SMT feeders manufacturers and suppliers in Singapore, including OEM‑backed distributors, independent spares houses, and global partners like Highlywin. Learn how to choose the right feeders for your SMT line, explore current trends, and see how a one‑stop SMT solutions provider can support your factory with equipment, spare parts, and full‑service support.
Discover the top SMT feeders manufacturers and suppliers in Thailand, including Highlywin, SWJ Technology, and WESTRE VOLUTION ENTERPRISE. Learn how to choose the right partner, reduce downtime, and optimize your SMT line with reliable feeders and full service support.
Vietnam’s booming electronics sector drives strong demand for reliable SMT feeders manufacturers and suppliers. This guide explores the top SMT feeders manufacturers and suppliers in Vietnam, key feeder types, and how to choose partners that maximize line efficiency and uptime.
Discover the top SMT feeders manufacturers and suppliers in Algeria, including Highlywin, I.C.T, TYtech, RHSMT, and Xlin SMT. Learn how to choose the right feeders for harsh environments and get one‑stop SMT solutions for high‑yield PCB assembly.
SMT feeders are the backbone of modern electronics manufacturing, ensuring precise component placement on printed circuit boards (PCBs). In Kenya's rapidly growing electronics industry, sourcing reliable SMT feeders manufacturers and suppliers has become crucial for manufacturers aiming to maintain